首页>
最新资讯>
香港身份>
资讯详情
60万宗申请,41万宗获批,第4季度政策或变,香港身份红利期进入倒计时?
发布时间:2026-04-15 浏览人数:1


香港劳工及福利局局长孙玉菡日前披露,过去3年各项人才入境计划累计接获近60万宗申请,其中约41万宗获批。截至2026年2月底,实际来港发展的人才已接近28万人。获批个案中,内地人才占比约73%,对应约30万宗。



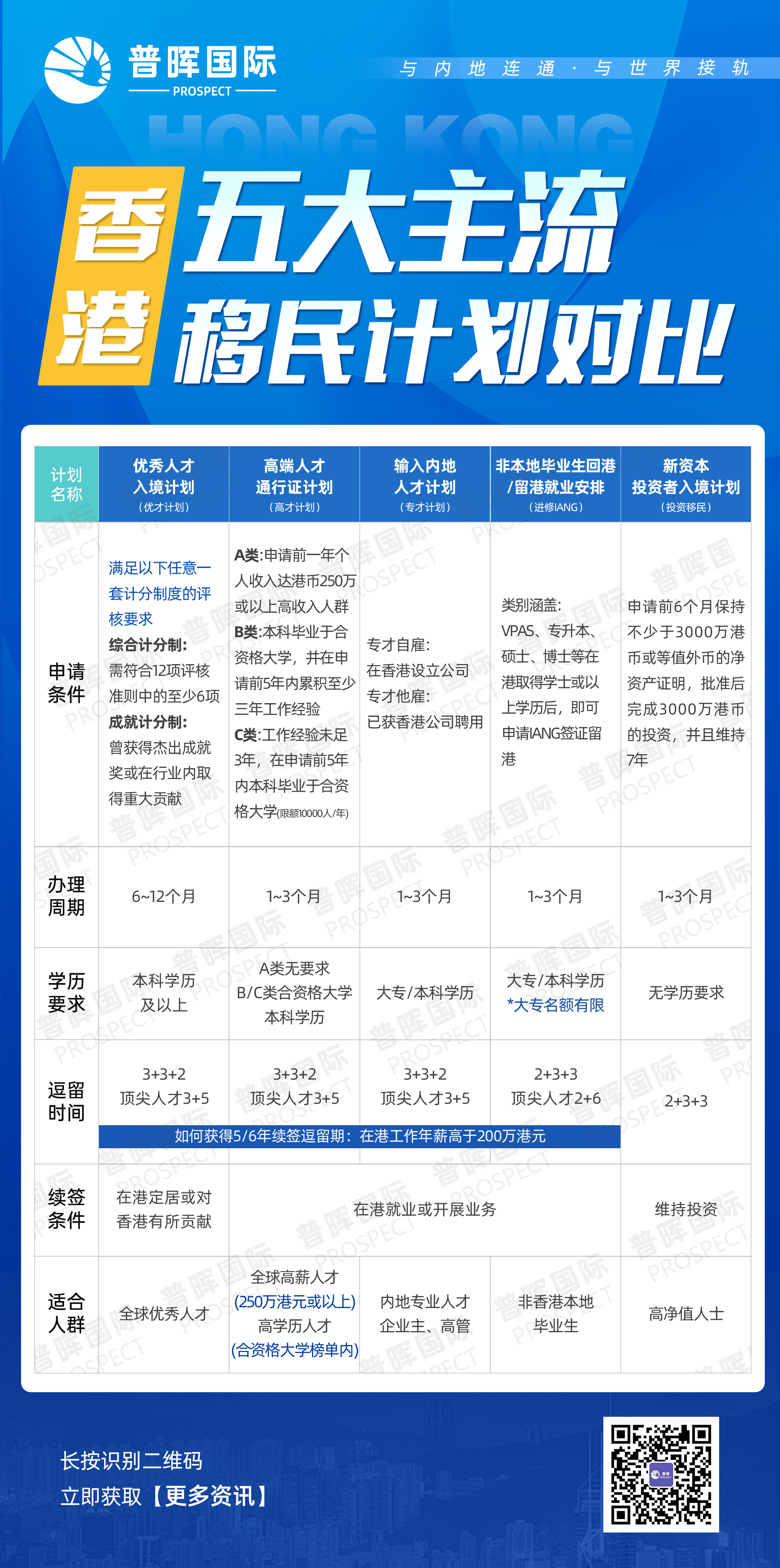
高才通


高才通作为焦点计划,3年内收到超15万宗申请,约12.7万宗获批,其中约95%为内地申请者。



其中,B类及C类申请者中约有38,000人持有海外顶尖大学学士学位,显示该计划对具备国际教育背景的人才同样具有吸引力。


专才


输入内地人才计划(专才)的吸纳能力持续走强。2023年获批19,757宗,2024年升至25,344宗,2025年进一步增至26,714宗。2026年仅首两个月便批出4,011宗,按此节奏全年有望再创新高。



该计划仅面向内地居民,其增长轨迹清晰反映了内地专业人才与香港就业市场之间的高度匹配。


优才


优秀人才入境计划(优才)则呈现出先扬后抑的审慎趋势。2023年获批12,969宗,2024年微降至11,848宗,2025年明显回落至7,101宗。2026年首两个月获批699宗。



内地申请者在各年度占比均超过97%,但整体获批数字的收缩表明入境处正着力提升选拔精度,对申请人行业背景与香港经济发展需求的契合度提出更高要求。


进修IANG签证


非本地毕业生留港/回港就业安排(IANG)构成了年轻人才储备的重要渠道。2023年获批26,089宗,2024年为25,475宗,2025年升至27,630宗,2026年首两个月达2,603宗。



内地毕业生持续占据主导,2025年获批26,355宗。这批具备香港本地学历与两地文化认知的青年群体,正成为补充人力资源结构的关键力量。


政策拐点临近


香港人才政策窗口正在收窄。


劳工及福利局已启动新一轮人力推算中期更新,结果预计于2026年第4季度公布,现行的人才引进标准可能在年内面临针对性调整。


过去两年,入境处已多次通过系统升级方式强化材料审核:高才通A类对收入来源、股权证明及审计报告的要求趋于严苛;优才及专才对雇主资质、业务真实性及申请人专业匹配度的审查持续收紧。


随着近28万人才逐步进入续签阶段,香港的人才策略已从初期的规模吸纳转向质量筛选与留才并重。


目前,香港人才引进政策正处于动态优化之中,标准持续细化、审核不断严格。 对于有申请计划的人士而言,与其观望等待,不如在政策进一步收紧前完成递交。


目前,香港引进人才计划涵盖多项路径,无论申请者是本身综合素质较强、具备高学历或高收入,抑或有雇主担保、有时间通过进修获取本地学历,乃至资金雄厚可通过投资入境者,都能从中找到与之匹配的计划。



若您希望评估自身条件或了解最新申请细则,欢迎随时联络普晖专业顾问团队,获取一对一专属方案。