首页>
最新资讯>
香港身份>
资讯详情
5.8万人赴考DSE创5年新高,香港身份正在从“通行证”变成“规划题”
发布时间:2026-04-29 浏览人数:3


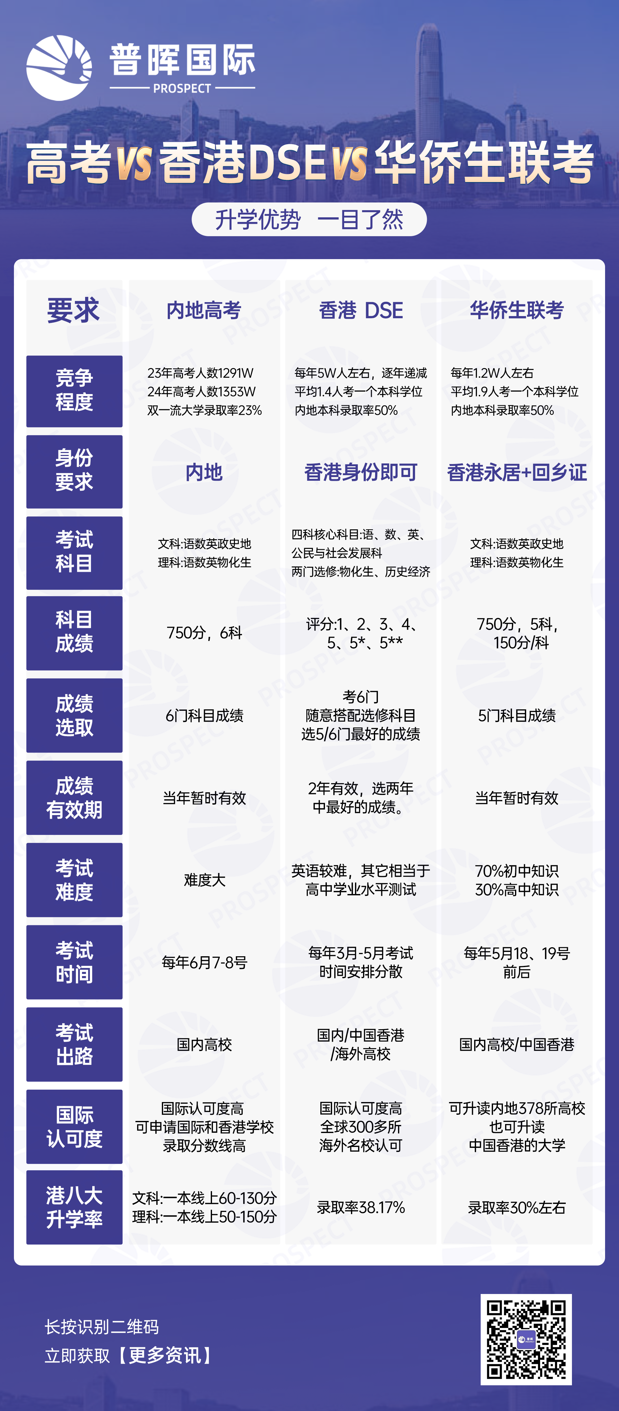
近日,2026年香港中学文凭试(DSE)正式开考,报考总人数攀升至58,576人,较去年增加约2,800人,增幅5%,再创历史新高。其中,自修生人数高达12,186人,同比激增18%,不少新来港人才的子女正快速涌入这条赛道。



面对陡然上升的考生规模,许多家长难免担忧:DSE的竞争格局是否已生变?港籍身份的优势还能守得住吗?


直接给出判断——香港身份的整体优势仍在,但以往单纯依靠身份就能自然获取红利的阶段已经过去。现在的关键在于,如何通过提前、合理的规划把这些优势真正落地。


一、红利并未消失:

港籍生的三重护城河


1.本地资助学额的保护机制


在大学联招(JUPAS)框架下,港府为本地生划定了相当稳固的学额保护线。香港各大学约80%的学士学位名额预留予本地生。且本地生享受较低学费标准,非本地生学费通常是本地生的3至4倍,一年差额可达十多万港币。


2. 内地高校免试通道的优势


持有香港身份证、回乡证及DSE成绩的学生,可通过“内地高校招收香港中学文凭考试学生计划”申请内地高校。


根据香港教育局公布,参与该计划的内地高校共165所,包括清华大学、北京大学等顶尖学府。此外,持香港永居及回乡证的学生还可参加“港澳台华侨生联考”,以更具竞争力的分数入读985/211名校。


3. 多元升学路径


港籍生通过JUPAS及各类补充计划,综合本地录取率可达50.7%,对比内地985高校不足5%的录取率,优势显著。


再叠加上DSE成绩受全球广泛认可的特性,形成“本地兜底+内地保底+海外冲刺”的立体升学网络,不论局势如何变化,始终留有退路。



二、门槛正在抬高:

2027年考试新规落地


自2027届考生起,仅持有LS5受养人签证已不足以直接享有本地生待遇。


根据JUPAS公布的最新要求,受养人子女须同时满足“就读香港课程”与“在港居住时限”两项条件,方可维持JUPAS本地生申请资格。具体执行时间表如下:



2027届考生:须在升读大学前的最后一年,全日制就读于香港认可学校,且在该学年内(参照JUPAS指定计算周期)在港实际逗留不少于275天。


2028届及以后考生:须在升读大学前的最后两年,全日制就读于香港认可学校,且在该两学年内每年在港实际逗留均不少于275天。


这不是一份普通的通知,而是对“临时转轨考DSE”家庭的提醒:身份规划与学业路径有必要前置并行,再观望和试错,时间窗口所剩无几。



三、已拿身份家庭:

“内地+香港”双轨并行


如果家庭已经取得香港身份,且不愿意放弃,同时又担忧香港升学的不确定性,“双轨规划”是当下较为稳妥的选择——保留香港身份,同时为子女留好内地升学后路。


关键提醒:

· 若想让子女走华侨生联考,建议在孩子10岁前规划,确保18岁前取得香港永居及回乡证;


· 若想让子女享受香港本地生学费及升学待遇,最晚中三前插班香港学校比较稳妥,以积累2年居港时间。


此外必须清楚:通过DSE免试报考内地高校,前提是已满7年转为永居并办理回乡证。若子女仅持有非永居身份而未取回乡证,仍可凭DSE成绩报考香港本地高校及海外院校,且在港居住满两年后即享受本地生学费优惠,升学优势依然可观。



建议有相关需求的家庭尽早评估自身条件,结合子女现处学业阶段制定清晰的赴港时间表。与其在资格审核的临界点仓促应对,不如将准备周期前置,用更从容的节奏为孩子的升学路径留出足够的缓冲空间。


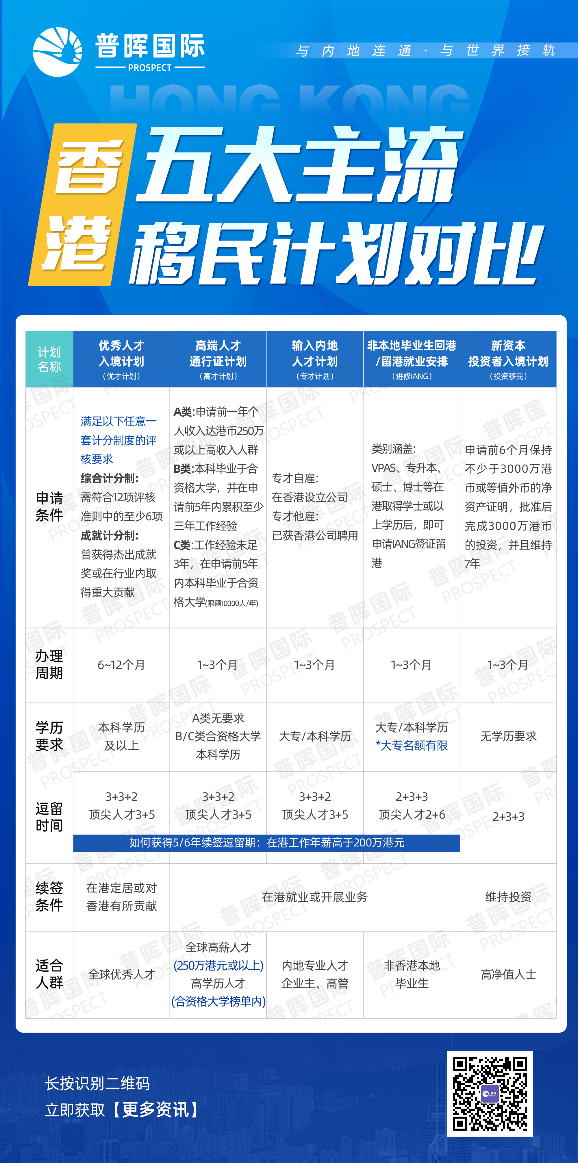
目前,香港特别推出五大特色人才引进计划,为不同背景的申请人提供专属通道:职场精英、企业高管、应届毕业生、投资人士等,每类人群都能找到适合自己的申请方案。


值得一提的是,主申请人获批后,其配偶及未成年子女可一同获得香港身份,实现"一人申请,全家受益"的便利。