首页>
最新资讯>
最新资讯>
资讯详情
致未来港大人:2026夏校是高考外,另一条入读港大的“实力通道”
发布时间:2026-01-12 浏览人数:17

点击蓝字,关注我们




港大夏校高桌晚宴

图源网络


当留学申请,特别是港校申请日益成为“背景之战”,你是否也注意到,那些成功录取者的履历中,顶尖夏校经历正频频出现?这并非偶然——一次深入的夏校学习加上随后有力的教授推荐,往往能成为申请材料中最具说服力的亮点。


如果你的规划中也缺少这样一环,那么机会来了:2026年度香港大学夏校已开放抢报!


无论你是中学生、本科生还是研究生,都有机会提前走进港大,在真实的学术环境中找到自己的热情所在。抢先申请,还能锁定费用优惠!


接下来,让我们一起了解这个不可多得的机会。


今年港大夏校的申请通道已正式开启。

图源港大官网




1

项目概况与核心优势



香港大学暑期学院(HKUSI)于2015年成立,致力为全球中学生、本科生及研究生提供卓越的学术体验。课程独创性地融合课堂教学与体验式学习,不仅富有智力挑战,更营造了与世界各地学子交流互动的多元文化环境。


为什么选择港大夏校?

沉浸世界百强名校的学术氛围


✨ 2026年QS世界大学排名:全球第11名

✨ 2026年QS亚洲大学排名:亚洲第1名

✨ 2026年泰晤士高等教育世界大学排名:全球第33名

✨ 2025年QS世界大学学科排名:港大共有33个学科跻身全球前1%


香港大学暑期学院2026年夏季项目现已正式开放申请。该项目为来自世界各地的学生提供了一个在港大校园沉浸式学习的绝佳机会。


港大夏校课程涵盖人工智能、商业、媒体叙事、STEAM等多个前沿学科领域。2026年1月,港大将举办线上说明会,详细介绍课程内容与申请流程。


此次夏校的课程形式多样,包括可转换学分的大学课程、前沿领域短期课程以及研究项目等多种类型,适合不同学术背景和目标的学生。


对于有研究志向的学生,港大还专门设立了夏季研究计划,表现优异者甚至可能获得港大校长博士奖学金的有条件录取通知。




港大夏校精彩瞬间



图源网络




2

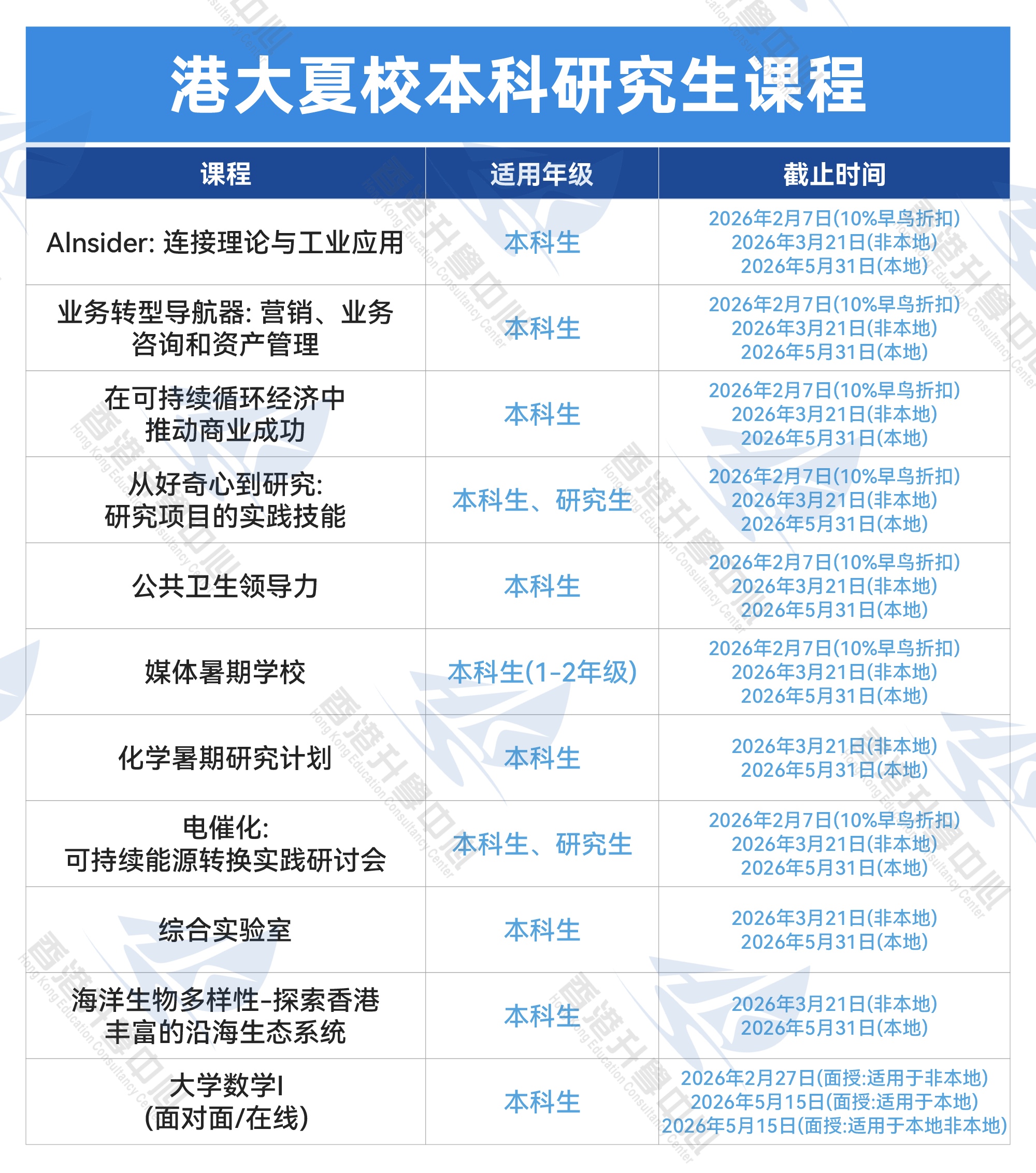
精选课程一览



港大2026年夏校提供了丰富多样的课程选择,

课程设计充分考虑了不同学生的需求。


附:港大2026夏校课程汇总




3

申请与录取条件





⏰ 关键截止时间



· 最终申请截止:2026年3月21日

· 早鸟优惠截止:2026年2月7日前提交申请,可享10%费用减免


注:往年热门课程常提前满额,建议尽早提交申请,避免错过机会。




�� 申请要求



1. 年级要求:符合所报项目的对应年级

2. 语言能力证明(满足以下任一即可):

   · 托福 ≥ 93分

   · 雅思 ≥ 6.5分

   · 大学英语四级 ≥ 493分

   · 大学英语六级 ≥ 450分

   · 学校出具的英语能力推荐信,并附上成绩单中英语科目最新成绩作为证明




�� 申请费用



· 申请费:400港币

· 招生对象对应年级可参考官方发布的年级对照表(通常附于申请页面)。




�� 住宿安排



· 宿舍资源有限,实行先到先得。港大管理的宿舍主要面向非香港本地学生开放。

· 录取后,学生将收到宿舍及合作酒店的预订指南,可选择:

  1. 通过港大系统提交在线住宿申请;

  2. 自行安排酒店或短期公寓。


重要提示:

· 入住港大宿舍须年满15周岁(以入住当日计算);

· 未满15周岁的学生需自行预订酒店,并须有18岁以上监护人陪同住宿。




4

往届学员的港大夏校Offer















每年,我们都协助许多怀揣梦想的学生成功申请到港大夏校,这些学员的共同感受是,港大夏校不仅是学术提升的平台,更是拓展国际视野、积累人脉资源的宝贵机会。许多学员在夏校结束后,与教授和同学保持了长期联系,为未来的学术和职业发展奠定了基础。


说到申请港大本科,背景材料里有一段官方的港大夏校经历,绝对是实打实的加分项。



为什么

因为这段经历能直接向招生官证明:你不仅向往港大,而且已经成功适应过港大的全英文授课节奏和学术要求。这比任何描述都更有说服力。

我们帮助学生拿到的,不只是一张夏校录取通知,更是一套能为本科申请加码的实质材料:


· 一份官方的港大成绩单,证明你的学术能力;

· 有机会获得港大教授的推荐信,增加申请可信度;

· 在个人陈述中,拥有独一无二的“在港大学习”的真实故事。



下面这些真实的沟通记录,就是我们帮学生一步步拿到这份“加分项”的过程。从准备、录取到入学,每一个环节我们都紧盯细节:



我们的服务很简单:用专业和经验,帮你把申请夏校这个“规划”变成手里实实在在的“offer”和“成绩”, 最终为你冲刺港大本科增加重要砝码。

如果你也想为申请港大本科提前积累一个具有说服力的优势,现在就该开始规划了。




5

通往夏校的完美前站——2026寒假研学营



如果觉得暑期还远,或想先亲身体验再做决定,2026年香港升学中心寒假香港大学的短期实地学术项目是你的绝佳起点。




寒假研学核心价值



1. 低成本试炼:用一周左右时间,在全英文环境中沉浸式体验港大学习氛围,检验自己是否适应。

2. 丰富项目收获:顺利完成项目可获得港大颁发的官方结业证书,优秀学员还有机会获得推荐信,为简历增添重要一笔。

3. 明晰专业方向:项目涵盖金融、人工智能、传媒等多个热门方向,帮助你亲身探索兴趣所在,为暑假选择高含金量的专业夏校课程打下基础。



以上就是2026年港大夏校的核心价值与申请要点。机会虽好,但面对数十个项目选择、严格的材料要求和紧迫的截止日期,专业的规划与高效的执行才是确保录取、让这段经历真正为升学加分的核心。


香港升学中心已为你梳理好全部通道。



如果你想了解哪些项目最适合你的背景,或需要专业的全程申请支持,香港升学中心期待你的到来。



作为备受瞩目的背景提升项目,港大夏校已成为众多学子暑期规划的首选。

无论是为留学申请叩击梦校大门的关键一砖,还是为学术兴趣与职业发展点亮前行的灯塔,这段经历都蕴藏着不可复制的价值。


2026年度的申请通道现已开放,早鸟优惠将于2月7日截止。鉴于往年热门课程迅速满员的实况,我们强烈建议:


有意向的学子与家长,切莫犹豫,即刻行动,快来联系香港升学中心,唯有抢先规划,方能稳稳握住这份通往顶尖学府的入场券。



往期精选

重磅!香港第三间医学院落定科大!

这个寒假,带你亲身体验亚洲顶尖学府魅力!